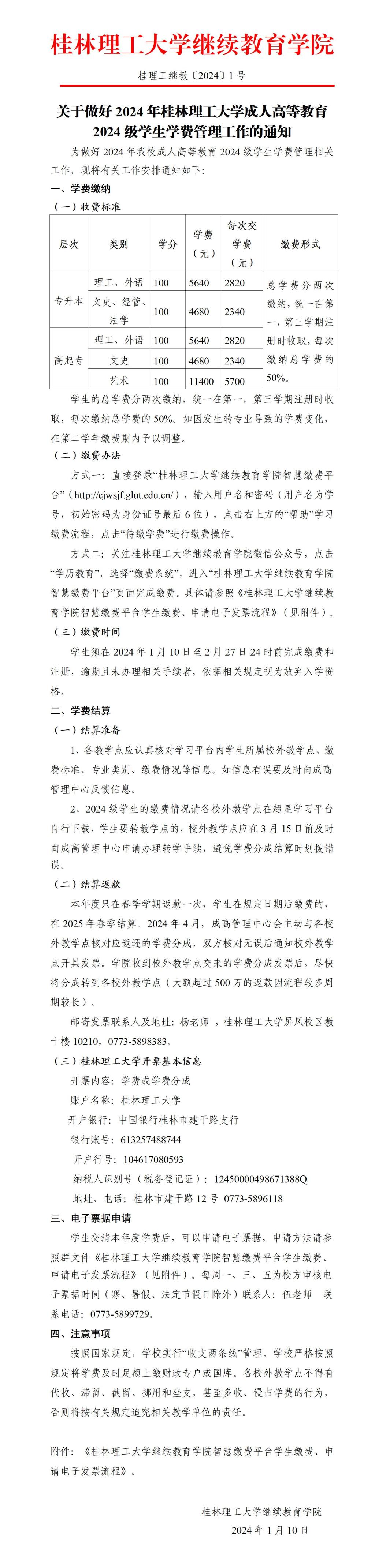
关于做好2024年tyc1286太阳成集团成人高等教育2024级学生学费管理工作的通知 发布者:成高管理中心 2024-01-10 已阅人次 (一审:杨燕芳 二审:段伟才 三审:李衡) 上一条:关于做好2024年tyc1286太阳成集团成人高等教育2023级及之前年级学生学费管理工作的通知 下一条:tyc1286太阳成集团2024级成人高等教育新生入学须知 关注我们